Include dependency graph for confdata.c:

This graph shows which files directly or indirectly include this file:

Go to the source code of this file.
| Defines | |
| #define | LKC_DIRECT_LINK | 
| Functions | |
| static char * | conf_expand_value (const char *in) | 
| char * | conf_get_default_confname (void) | 
| int | conf_read (const char *name) | 
| int | conf_write (const char *name) | 
| Variables | |
| const char | conf_def_filename [] = "../../../.rtai_config" | 
| const char | conf_defname [] = "base/arch/$ARCH/defconfig" | 
| const char * | conf_confnames [] | 
| #define LKC_DIRECT_LINK | 
Definition at line 13 of file confdata.c.
| static char* conf_expand_value | ( | const char * | in | ) |  [static] | 
Definition at line 28 of file confdata.c.
References symbol::name, sym_calc_value(), sym_get_string_value(), sym_lookup(), and SYMBOL_MAXLENGTH.
Referenced by conf_get_default_confname(), and conf_read().
Here is the call graph for this function:

| char* conf_get_default_confname | ( | void | ) | 
Definition at line 54 of file confdata.c.
References conf_defname, conf_expand_value(), and SRCTREE.
Referenced by main().
Here is the call graph for this function:

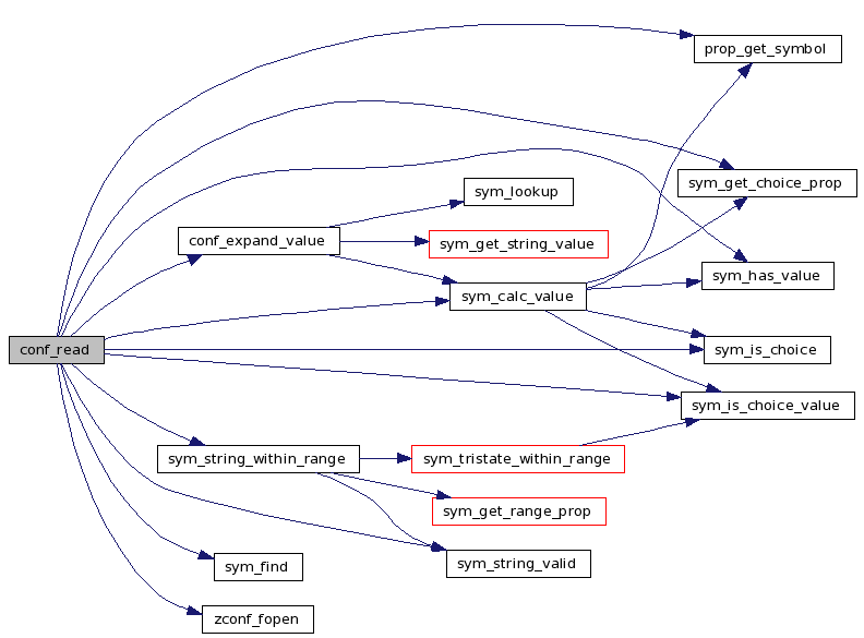
| int conf_read | ( | const char * | name | ) | 
Definition at line 70 of file confdata.c.
References conf_confnames, conf_expand_value(), E_OR, property::expr, symbol::flags, for_all_symbols, in, line, mod, symbol::name, no, symbol::prop, prop_get_symbol(), expr::right, S_BOOLEAN, S_HEX, S_INT, S_STRING, S_TRISTATE, expr_data::sym, sym_calc_value(), sym_change_count, sym_find(), sym_get_choice_prop(), sym_has_value(), sym_is_choice(), sym_is_choice_value(), sym_string_valid(), sym_string_within_range(), SYMBOL_CHANGED, SYMBOL_NEW, SYMBOL_VALID, symbol_value::tri, symbol::type, symbol::user, symbol_value::val, symbol::visible, yes, and zconf_fopen().
Referenced by conf_load(), load_filename(), and main().
Here is the call graph for this function:

| int conf_write | ( | const char * | name | ) | 
Definition at line 259 of file confdata.c.
References conf_def_filename, menu::flags, symbol::flags, menu::list, menu_get_prompt(), menu_is_visible(), mod, modules_sym, menu::next, no, out, menu::parent, rootmenu, S_BOOLEAN, S_HEX, S_INT, S_STRING, S_TRISTATE, menu::sym, sym_calc_value(), sym_change_count, sym_clear_all_valid(), sym_get_string_value(), sym_get_tristate_value(), SYMBOL_CHOICE, SYMBOL_WRITE, and yes.
Referenced by conf_save(), main(), on_save1_activate(), and store_filename().
Here is the call graph for this function:

| const char* conf_confnames[] | 
Initial value:
 {
    "../../../.rtai_config",
    "/lib/modules/$UNAME_RELEASE/.rtai_config",
    "/etc/rtai-config",
    conf_defname,
    NULL
}
Definition at line 20 of file confdata.c.
Referenced by conf_read().
| const char conf_def_filename[] = "../../../.rtai_config" | 
| const char conf_defname[] = "base/arch/$ARCH/defconfig" | 
 1.4.7
 1.4.7